Brian R Pritchard Motion Picture and Film Archive Consultant

 

 

 

 

 

British Labs

 

Please note I have included companies who have editorial mentions or advertisements that say they are doing printing, processing, tinting or toning themselves. As an example The Bioscope for Jan 1 1914 has an advert for Lama Film Producing Co. Derby House, 5 Blackfriars St, Manchester (see below).  In the 13 June 1912 issue there is an article by J Wallett Waller 'A Rush For The Derby Film' in which he describes taking the film upstairs for developing and printing.

 

Click on thumbnail to enlarge.

Humphries Film Labs Film: The Small Film Unit and the Labs

I joined the Motion Picture Industry in 1962; at that time there were a large number of laboratories operating.  During recent training sessions I have been asked questions about British labs, so I thought I would try to list all the labs I knew of and their family trees.  I do not claim the list to be exhaustive or even 100% correct! 

Since I first posted this information I have been trawling through various Trade Directories and started on the Kinematograph Year Book. In the earliest directories I have looked at, there is no category for 'Cinematograph Films Printers' only 'Cinematograph Films Makers.'  The earliest I have looked at with the printers category is London Trades Directory 1915. This listed only one company Kinofilms Ltd, Cinematograph Printers, 6 Red Lion Sq WC1.

By 1922 nine companies were listed under Cinematograph Films Printers:

American Company (London) Ltd; 89-91 Wardour St - Studios and Laboratories Croydon

Central Film Printing Co Ltd; 6a Seaford St Harrison St WC1

Ensign (Agency) Ltd; 93-95 Wardour Street W1

Film Laboratories Ltd; 90 Wardour St W1

Kay Film Printing Co Ltd; 5 & 6 Red Lion Sq WC1

Kine Film Industries Ltd; 93 & 95 Wardour St W1

Positif Ltd; 4 Oxford St 7 99 Charlotte St W1

Titan Films; 90 Wardour St W1

Williamson Film Printing Co; 80-82 Wardour St W1

The earliest reference to Cinematography was in the London Trades Directory 1899 which has

J Sloper & Co of 20 King William St, EC offering perforating machines for cinematographic films.

LAB WORKERS AND THE BECTU HISTORY PROJECT
The Bectu History Project has interviewed a number of lab workers about their working lives. For a complete list of interviewees and their occupations go to the project’s web site at:

http://www.bectu.org.uk/advice-resources/history-project

Click on the link <access the complete list of interviewees>. ‘How to access the recordings’ is also on the project’s main page.

 

If you have any information or corrections please let me know.

Please see list of contributors below.

My favourite company, which I found in the Kent Messenger Directory of Kent 1904, is

De'Ath and Dunk

  

 

 

 

 

If you would like an excel file of the lab listing  below  or the Timeline please send me

an e-mail and I will forward it to you.  If you would also like to be kept updated on

the listing just send me an e-mail. 

                                                                     

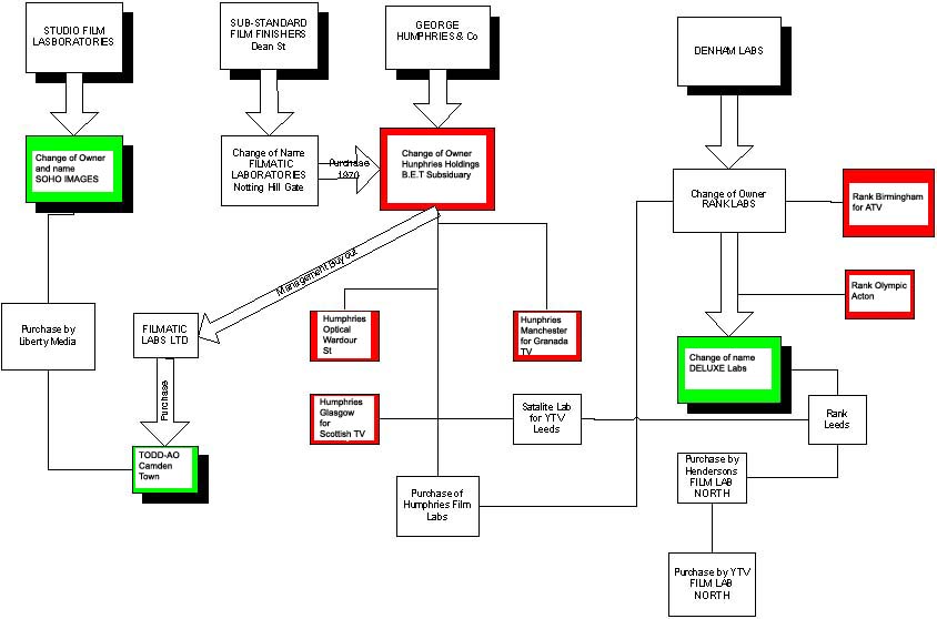
Some family trees of labs - please click on the thumbnail above.

Timeline of British Motion Picture Labs

NC = Name Change   KYB = Kine Year Book

Name of Laboratory Date Opened Date Closed Notes Operating Address Previous Addresses NAME Changes
Anglo-American Film Manufacturing Co ? ? The Kinematograph and Lantern Weekly  July 15 1909 Voluntary Place, Wanstead, Essex    
Alpha Trading Company 1908 ? Bioscope Sep 18 1908 St Albans

Alfa Photographic Laboratories

1951 Cornwell-Clyne - Colour Cinematography p 756 72 Wardour St, W1

Alfacolor Ltd ? ? KYB 1954      
American Company (London) Ltd ? ? London Trades Directory 1915 Croydon    
Ann Whitfield ? ?



Associated British Pathe Ltd ? ? Kelly's Directory or Merchants, Manufacturers and Shippers 1951 142 - 150 Wardour St,     
Automatic (Barnes1932) Ltd 1932 ? KYB 1936 Barnes, SW
Automatic(Barnes) Ltd
Automatic (Barnes) Ltd ? ? KYB 1931 Charles Street, Barnes

Automatic Barnes Printers Ltd
?? KYB 1931 Worton Hall Laboratories, Isleworth, Middlesex

Automatic Film Printers 1919 ? Bioscope 1928 Charles Street, Barnes, SW13 90 Wardour St W1

155 Oxford St KYB 1931


B & C Kinematograph Co ? ? Bioscope 13 June 1912 Endell St    
Barker Motion Photography Ltd ? ? The History of the British Film published 1948 Rachael Lowe Ealing Studios, Ealing Green London W    
Boreham Wood Studios 1913 ? The History of the British Film published 1948 Rachael Lowe Boreham Wood, Elstree    
Brent Laboratories 1929 1986 KYB 1930 North Circular Road, Cricklewood, NW2   Topical Film Co
British Filmcraft Productions Ltd 1927 ? Bioscope 1928 Walthamstow    
British & Colonial Kinematograph Co Ltd 1910 ? The History of the British Film published 1948 Rachael Lowe 33 Endel Street London WC    
British Screen Productions Ltd ? 1928 Bioscope 1928 Warton Hall Studios   Taken over by Automatic Film Printers
British Talking Pictures ? ? Bioscope 1928 Wembley

British Thompson-Houston 1938
Kinematograph Weekly 1938 Rugby

Buck Laboratories 1980 2013   714-715 Banbury Avenue, Slough, Berks SL1   Taken over by Cinelab London June 2013
Bushey Studios 1912 ? The History of the British Film published 1948 Rachael Lowe Lululand, Melbourne Road, Bushey, Herts    
Catford Syudio 1912 ? The History of the British Film published 1948 Rachael Lowe The Hall, Bromley Road    
Central Film Printing Co Ltd ? ? PO Trades Directory 1920 6a Seaford St, Harrison St W1

Central Film Service ? ? KYB 1925 80-82 Wardour St W1

Charles Urban Trading Co Ltd ? ? The Kinematograph and Lantern Weekly 1909 Urbanora House, Wardour Street W    
Chromatic Film Printers ? ? KYB 1925 Ansell St Kensington, W8

Cinelab London 2013 In Business Formally Buck Laboratories 714-715 Banbury Avenue, Slough, Berks SL1

Cine Reproductions 1961 Company Dissolved 2001 From Can label 581 London Road, Isleworth TW7 4EJ    
Cinechrome Film Printers ? ? KYB 1925 16 Garrick St, W1 

Cinecolor (GB) Ltd ? ? Kelly's Directory 1951 Weston Rd & 44 Bradford Rd Slough

Cinetechnic Ltd ? ? KYB 1954


Cinet Ltd ? ? British Film & Television Year Book 1959 283 Lonsdale Road SW13    
Clapham Studio 1913 ? The History of the British Film published 1948 Rachael Lowe Cranmer Court    
Clarendon Film Co Ltd ? ? The History of the British Film published 1948 Rachael Lowe 16 Limes Road    
Colour Film Services ? 2005   Wadsworth Close, Perivale, Middlesex    
Colour Film Services Cardiff ? ?



Colour Kinematograph Co 1910 ? Kelly's P O Directory 1912 Urbanora House, 80-82 Wardour St

Colour Technique ? 2001
Gerrards Cross

Colourtone ? ?
Chalfont

Commercial Films ? ? KYB 1936 Furze Hill Rd, Elstree

County Film Co ? ? KYB 1917 9 Gt Newport St, W

Croydon Studios 1910 ? The History of the British Film published 1948 Rachael Lowe Wadden New Road, Croydon, Surrey

Deluxe NC 1996 2014   North Orbital Rd Denham Middlesex   Denham Laboratories, Rank Film Laboratories
Deluxe Soho 2011 2012   8-14 Meard Street
London W1F 0EQ
  Soho Film Lab, Soho Images, Studio Film Labs
Denham Laboratories Ltd 1935 NC KYB 1940

Rank Film Laboratories, Deluxe
Dufay-Chromex 1937 ?   Rythe Works, Portsmouth Road, Thames Ditton, Surrey Thames Ditton Standard Kine Laboratories
Dunning Process (England) ? ? KYB 1936 71-77 Whitfield St & North Court

Duncan Laboratory ? ? Bioscope Mar 4 1909 Ealing Green, Ealing,

Eel Pie Island Studio 1912 ? The History of the British Film published 1948 Rachael Lowe Charlotte Street W1

Elstree Laboratories ? ? KYB 1940 BIP Labs Borehamwood, Herts

Ensign (Agency) Ltd ? ? PO Trades Directory 1920 1 & 2 Warwick St W1

Esher Studio 1913 ? The History of the British Film published 1948 Rachael Lowe Portsmouth Road, Esher

Film and Photo Design (West London) Ltd 1966 1990   13 Colville Road   Film and Photo
Film & Photo 1990 2015   13 Colville Road   Film and Photo Design (West London) Ltd
Film Lab North 1968 24 July 2009   96 Kirkstall Road, Leeds   Humphries Film Laboratories, Rank Film Laboratories
Film Laboratories Ltd ? ? KYB 1918 90 Wardour St

Filmatic Laboratories Ltd NC 1955 NC 1996 Companies House 19 Colville Road W11
Sub Standard Film Finishers, Todd-AO
Film Makers Cooperative





Filmstrip Services 1959 NC 1959 Companies House


Gaumont Company Ltd 1898 1955?
Shephards Bush

George Humphries & Co 1925 NC KYB 1925

Humphries Film Labs
Gevaert

KYB 1939 Harlesden

Gow Laboratories 1982? 1984?
Manchester

Hendersons Film Laboratories 1924 2004   18-20 St Dunstans Road South Norwood SE25   Hendersons Film Laboratories,Technicolor, National Film Archive
Hepworth Film Manufacturing Co Ltd ? ? The History of the British Film published 1948 Rachael Lowe Hurst Grove, Walton-on-Thames, Surrey    
Homeland Films Syndicate Ltd 1915 ? The History of the British Film published 1948 Rachael Lowe Southside Kew Bridge, Above Boat House Hotel (Processed negatives only, printing at Williamson.s, Barnet)    
Humphries Film Labs ? 1985
66 Whitfield St W1
George Humphries & Co Ltd
Humphries Glasgow ? 1988
Balmore
Rank Glasgow
Humphries Leeds 1966 1992
Croydon House, Domestic St Leeds
Film Lab North
Humphries Manchester ? ?
Rallegh Blds
Rank Manchester
I B Davidson Film Co ? ? The History of the British Film published 1948 Rachael Lowe 588 Lea Bridge Road, Leyton    
Ideal Film Laboratories Ltd ? ? KYB 1959 89-91 Wardour St W1

IGN Ltd 1925
KYB 1925


I Dailies 2012 2016
Unit 10, Kendal Ct, W3 0RU
 
I Lab Ltd 2006 24 Nov 2011
55 Poland Street W1

Ilford Ltd ? ?



Industrial & General Film Laboratories 1933 1934 KYB 1935 89-91 Wardour St    
Kay (West End) Laboratories Ltd            
Kay Film Laboratories NC NC 1987 Companies House Oxford Road/Gillespie Road
Kinofilms, Kay Film Printing, Metrocolor
Kay Film Printing Co Ltd NC 1917 NC
6 Red Lion Square WC1 Oxford Road, Finsbury Park Kinofilms, Kay Laboratories, Metrocolor
Kay Film Printing Co Ltd - Scottish Lab 1940? 1948 KYB 1948 26 India Street, Glasgow    
Kine Film Industries Ltd ? ? KYB 1917 51 Rupert St 1919 KYB 93-95 Wardour St
Kinofilms 1914 2003 London Trade Directory 1914 - Companies House Kay Labs Incorp 1914 6 Red Lion Sq WC1   Kay Film Printing, Kay Laboratories, Metrocolor
Kodak Ltd ? ? Kodachrome Processing Hemel Hempstead

Kodak Film Lab-London 2016 in Business   Pinewood Road, The Ken Adams Building,SL0 0NH   I Dailies
Lewis, F ? ? KYB 1916 16-18 Gladstone Rd Sparkbrook, Birmingham    
London Cinematograph Company Ltd ? ? The Kinematograph and Lantern Weekly  April 15 1909 154 Charing Cross Road    
London Film Co Ltd 1913 1918 The History of the British Film published 1948 Rachael Lowe Crown Road Twickenham( Lab burnt down in 1918)    
London Film Perforating Company ? ? KYB 1919 4 Windmill Street, W    
Lama Film Producing Co ? ? Bioscope 1 Jan 1914 Derby House, 5 Blackfriers St, Manchester

Lux Centre





Lynes B J ? ? KYB 1936 9a Diana Place, Euston Road NW1

Martins

KYN 1939


Merton Park Studios 1912 ? The History of the British Film published 1948 Rachael Lowe Quentin Ave, Merton Park

MGM Laboratories


Borehamwood, Herts

Micrograph Film Printing Co Oct-16 ? KYB 1917 55 Little Albany St NW

Metrocolor 1912 2001
Gillespie Road, Highbury, NW1
Kay Film Printing, Kays Laboratories
National Film Archive ? 1987   Aston Clinton, Bucks   Moved to Berkhamsted when John Paul Getty Conservation Centre was opened
National Film Agency     The History of the British Film published 1948 Rachael Lowe Victoria Street, Manchester    
NFTVA 1987 In Business   Kingshill Lane, Berkhamstead Aston Clinton, Bucks  
Northern Photographic Works 23 April 1896 Vol Liquidation Aug 1901 Kelly's Directory of Herts 1899/ Information from Alan Acres Nesbitts Ally, High Street, High Barnet    
No.w.here 2005 In Business   14 Kings Gate NW6    
Olympic Kinematograph Laboratories Ltd   NC KYB 1928 School Road, Acton   Rank Olympic
Parkinson, H B ? ? KYB 1925 12 Little Denmark St, WC

Pathe Laboratories ? ? Brtisih Film & Television Year Book 1959 103-109 Wardour Street W1    
Peerless Film Processing ? ? PO Trades Directory 1951 8-9 Long Acre

Pexton & Brooks ? ? KYB 1919 Victory House, Wood St, Walthamstow    
Positif Ltd ? ? PO Trades Directory 1922 4 Oxford St, 99 Charlotte St

Premier Film Printing Co Ltd ? ? KYB 1928 Upper Grove St, Leamington

Prestech 2004 2015  

114 Blackhorse Lane

London E17 6AA

 
Aberdeen Business Centre, 22 Highbury Grove, NW1  
Radiant (Colour) Laboratories ? ? PO Trade Directory 1954 171 Wardour St W1

Radiant Films (Laboratories) Ltd ? ? PO Trades Directory 1942/1951 167-169 Wardour St    
Rank Birmingham ? ?



Rank Film Laboratories Ltd NC NC 1996
North Orbital Rd Denham Middlesex
Denham Labs Ltd, Deluxe Ltd
Rank Glasgow ? ?
Yoker
Humphries Film Laboratories
Rank Manchester


Rallegh Blds
Humphries Film Laboratories
Rank Olympic ? ?
School Road NW10

Raycol ? ?
10 Great Earl St, London

Reed's Colour Film Laboratories 1953 Company Dissolved 1986 Companies House 89-91 Wardour Street, W1    
Rosie Film Company 1908 ? Bioscope 1909 Wrencote,High Street Croydon

A. Rosenberg & Co 1900
Advert 1900 12 & 17 Southampton Row, WC

Samuelson Film Manufacturing Co ltd 1913 1921 The History of the British Film published 1948 Rachael Lowe Worton hall, Worton Road, Isleworth

Selo Laboratory ? ?
Woodman Road, Warley, Brentwood, Essex

Sheffield Photo Company ? ? Bioscope 18 Sept 1908      
Sidney Wake 1937 1952 KYB 1928 89-91 Wardour Street    
Silkart Ltd ? ? PO Trades Directory 1942 Glenmill Studios Hanworth Rd, Hampton    
Smith J Albert 1898   Charles Urban Book 'A Yank in London' St Ann's Well, Hove    
Soho Film Lab 2008 2011   8-14 Meard Street
London W1F 0EQ
  Soho Images/Todd-AO
Soho Images NC 2008   Meard St W1   Studio Film Laboratories
Spicer Dufay (British) Ltd     KYB 1954      
Standard Kine Labs 1920 1937 KYB 1931 Portsmouth Rd, Thames Ditton

Stoll Film Co 1918 1923 The History of the British Film published 1948 Rachael Lowe Regent House, Park Road, Surbition (Negative developing and Rushes printing)

Stoll Picture Productions ? ? Advert in KYB 1928 Temple Road, Cricklewood, NW2

Strange R E & Co Ltd ? ? PO Trades Directory 1942 12 Flitcroft St WC2 12 Little Denmark St WC2
Studio Film Laboratories Ltd 1929 NC KYB 1929 Meard Street, W1
Soho Images
Sub Standard Film Finishers 1935 NC 1955 PO Trades Directory 1942 2-4 Dean Street, W1
Filmatic Laboratories Ltd, Todd-AO
Technicolor 1937 2013 Closed April 2013 Pinewood Studios, Pinewood, Iver Heath, Bucks Bath Road, Harmondsworth, Middlesex  
Titan Films ? 1925 PO Trades Directory 1922/ Bioscope 1928 90 Wardour St W1   Taken over by Automatic Film Printers
Todd-AO ? 2008 Merged with Soho Images to become Soho Film Lab 13, Hawley Crescent,NW1   Sub Standard Film Finishers, Filmatic Laboratories Ltd
Topical Film Co
NC London Trades Directory 1915 76 Wardour Street
Brent Laboratories
Universal Film Laboratory


Ruislip

Vickers Filmcraft ? ? Operating in 1928 229 Acton Lane W4

Victoria Studio 1912 ? The History of the British Film published 1948 Rachael Lowe 115a Ebury Street London SW

Visnews ? NC 1993
Cumberland Drive, NW School Road, Acton
Walthamstow Studio 1914 ? The History of the British Film published 1948 Rachael Lowe 245 Wood Street, Walthamstow

Warwick Trading Co





Welsh, Pearson & Co Ltd 1918 1930 The History of the British Film published 1948 Rachael Lowe Craven Park, Harlesden

West End Film Laboratories

KYB 1942


Williamson Film Printing Company 1901 ? KYB 1914

KYB 1931 advert been in business 29 years

28 Denmark St - Factory at High Barnet 1919 KYB 80-82 Wardour St

1931 KYB 4 Denmark St WC2

 
Whetstone Studio 1913 ? The History of the British Film published 1948 Rachael Lowe "Woodlands", Great North Road, Whetstone, London    
Wrench John & son 1885 1908 London Trades Directory 1915 50 Gray's Inn Road
Edward Wrench & Son

 

Certain addresses have been used as laboratory premises for many years; two examples are shown below. Where there is a blank cell the particular directory or yearbook did not mention that address.

 

ADDRESS 80-82 Wardour St W1 89-91 Wardour St W1
1912 Natural Color Kinematograph/Charles Urban/Colorfilm/Kineto Ltd/Pathe-Freres Charles Urban
1917 Kinemacolor/Charles Urban American Company (London) Ltd
1920 Williamson Film Printing/Charles Urban  
1922 Williamson Film Printing American Company (London) Ltd
1925 Williamson Film Printing/Central Film Service  
1928 Williamson Film Printing  
1930   American Company (London) Ltd
1935 Studio Film Laboratories Industrial & General Film Laboratories
1936 Studio Film Laboratories  
1940 Studio Film Laboratories Sydney Wake
1942   Sydney Wake
1947   Sydney Wake
1951   Sydney Wake
1954 Studio Film Laboratories Reed's Colour Film Printers

Humphries Film Labs made a film in the 70's to show prospective clients and students how a lab worked.

 

 If you would like a copy of this file please email me at brianrpritchard@aol.com

Brian

Last Update:27/02/2018 09:02:25

Contributors:

Janet McBain - Scottish Screen                    Alan Birt Acres (grandson of Birt Acres)        Bill Vinten

David Walsh -                                     Joan Stead - Employee of Reeds

Louisa Trott - Archivist                               Leo Enticknap

I am particularly indebted to David Cleveland, Retired Director, EAFA, for the large amount of information he has provided.